60W Bass Amplifier

60W Bass Amplifier
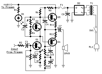
SKEMA:


60W Bass Amplifier


Bagian Preamplifier:

P1_________________10K Linear Potensiometer
P2_________________10K Log. Potensiometer

R1, R2______________68K 1/4W Resistor
R3________________680K 1/4W Resistor
R4________________220K 1/4W Resistor
R5_________________33K 1/4W Resistor
R6__________________2K2 1/4W Resistor
R7__________________5K6 Resistor 1/4W
R8, R18____________330R 1/4W Resistor
R9_________________47K 1/4W Resistor
R10________________18K 1/4W Resistor
R11_________________4K7 Resistor 1/4W
R12_________________1K 1/4W Resistor
R13_________________1K5 Resistor 1/4W
R14, R15, R16_______100K Resistor 1/4W
R17________________10K 1/4W Resistor

C1, C4, C8, C9, C10____10μF 63V Kapasitor elektrolit
C2_________________47μF 63V elektrolit Capacitor
C3_________________47pF 63V Capacitor Keramik
C5________________220nF 63V Polyester Capacitor
C6________________470nF 63V Polyester Capacitor
C7________________100nF 63V Polyester Capacitor
C11_______________220μF 63V elektrolit Capacitor

Q1, Q3____________BC546 65V 100mA NPN Transistor
Q2_______________BC556 65V 100mA PNP Transistor

J1, J2___________6.3mm. Mono Jack soket

SW1_______________SPST Beralih

Preamplifier diagram rangkaian:




Bagian Preamplifier:

P1_________________10K Linear Potensiometer
P2_________________10K Log. Potensiometer

R1, R2______________68K 1/4W Resistor
R3________________680K 1/4W Resistor
R4________________220K 1/4W Resistor
R5_________________33K 1/4W Resistor
R6__________________2K2 1/4W Resistor
R7__________________5K6 Resistor 1/4W
R8, R18____________330R 1/4W Resistor
R9_________________47K 1/4W Resistor
R10________________18K 1/4W Resistor
R11_________________4K7 Resistor 1/4W
R12_________________1K 1/4W Resistor
R13_________________1K5 Resistor 1/4W
R14, R15, R16_______100K Resistor 1/4W
R17________________10K 1/4W Resistor

C1, C4, C8, C9, C10____10μF 63V Kapasitor elektrolit
C2_________________47μF 63V elektrolit Capacitor
C3_________________47pF 63V Capacitor Keramik
C5________________220nF 63V Polyester Capacitor
C6________________470nF 63V Polyester Capacitor
C7________________100nF 63V Polyester Capacitor
C11_______________220μF 63V elektrolit Capacitor

Q1, Q3____________BC546 65V 100mA NPN Transistor
Q2_______________BC556 65V 100mA PNP Transistor

J1, J2___________6.3mm. Mono Jack soket

SW1_______________SPST Beralih






Circuit description:
Desain ini mengadopsi sirkuit topologi mapan untuk power amplifier, menggunakan catu daya tunggal-rel sekitar 60V dan kapasitor-coupling untuk pembicara (s). Keuntungan untuk amplifier gitar adalah sirkuit yang sangat sederhana, bahkan untuk keluaran daya yang relatif tinggi, dan built-in tertentu tingkat proteksi loudspeaker, karena kapasitor C8, mencegah pasokan tegangan untuk disampaikan ke pengeras suara dalam kasus transistor output ' kegagalan.
preamp ini didukung oleh rel 60V yang sama seperti power amplifier, yang memungkinkan untuk menerapkan dua transistor gain-blok mampu memberikan tentang 20V RMS output. Ini menyediakan kemampuan kelebihan masukan yang sangat tinggi.

Data teknis:
Sensitivitas:
Masukan 70mV untuk 40W 8 keluaran Ohm
Masukan 63mV untuk 60W output 4 Ohm
Frekuensi respon:
50Hz sampai 20KHz-0.5dB;-1.5dB @ 40Hz;-3.5dB @ 30Hz
Jumlah harmonik distorsi @ 1kHz dan 8 Ohm beban:
Di bawah 0,1% sampai dengan 10W, 0,2% @ 30W
Jumlah distorsi harmonis @ 10KHz dan beban 8 Ohm:
Di bawah 0,15% sampai dengan 10W, 30W @ 0,3%
Jumlah harmonik distorsi @ 1kHz dan 4 Ohm beban:
Di bawah 0,18% sampai dengan 10W, 60W @ 0,4%
Jumlah distorsi harmonis @ 10KHz dan 4 Ohm beban:
Bawah 0,3% sampai dengan 10W, 60W @ 0,6%
Bass kontrol:
Sepenuhnya searah jarum jam = 13,7 dB @ 100Hz,-23dB @ 10KHz
Pusat Posisi =-4.5dB @ 100Hz
Sepenuhnya berlawanan =-12.5dB @ 100Hz, 0,7 dB @ 1kHz dan 10KHz
Berpotongan rendah saklar:
-1.5dB @ 300Hz,-2.5dB @ 200Hz,-4.4dB @ 100Hz,-10dB @ 50Hz
Catatan:
Nilai terdaftar untuk C8 adalah nilai yang disarankan minimum. Sebuah kapasitor 3300μF atau dua kapasitor 2200μF kabel secara paralel akan menjadi pilihan yang lebih baik.
Jenis-jenis transistor Darlington terdaftar bisa terlalu kebesaran untuk desain tersebut. Anda dapat mengganti mereka dengan MJ11014 (Q3) dan MJ11013 (Q4) atau TIP142 (Q3) dan TIP147 (Q4).
T1 transformator dapat juga 24 + 24V atau 25V + 25 jenis (yaitu 48V atau 50V pusat mengetuk). Jelas, pusat-tap harus dibiarkan tidak tersambung.
SW1 menyisipkan switch fitur Low-cut ketika terbuka.
Dalam semua kasus dimana Darlington transistor digunakan sebagai perangkat output adalah penting bahwa transistor penginderaan (Q2) harus sebagai kontak termal dekat dengan transistor output mungkin. Oleh karena itu TO126-kasus jenis transistor dipilih untuk mudah lari pada heatsink, sangat dekat dengan pasangan output.
R9 harus dipangkas dalam rangka untuk mengukur sekitar setengah pasokan tegangan memimpin positif C7 dan tanah. Pengaturan yang lebih baik dapat dilakukan dengan menggunakan osiloskop, untuk mendapatkan kliping simetris dari bentuk gelombang output pada daya output maksimum.
Untuk mengatur arus diam, sementara menghapus F1 Fuse dan memasukkan probe dari Avo meter dalam dua lead dari pemegang sekering.
Setel kontrol volume ke minimum dan R3 Pemangkas terhadap resistensi minimum.
Power-on sirkuit dan menyesuaikan R3 untuk membaca gambar saat ini sekitar 30 sampai 35mA.
Tunggu sekitar 15 menit, menonton jika saat ini bervariasi dan menyesuaikan kembali jika perlu.




Post a Comment

Berkometarlah dengan bahasa yang sopan.
© WAWAN SETIAWAN. All rights reserved. Developed by Jago Desain